Projects

Equipment Sheave and Lift Certification

The Scope

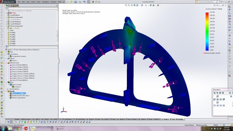
Trident required a design for a 91mm and 54mm umbilical banana sheave.

The Outcome

Cube Offshore designed a banana sheaves in accordance with DNV 2.22. using FEA and hand calculations.

Cube Offshore - Solving complex engineering challenges
Cube Offshore - Solving complex engineering challenges
Cube Offshore - Solving complex engineering challenges